Tipuri de date, constante, variabile, operatii


  • Tipuri de date utilizate in LabVIEW

        Pentru a dezvolta o aplicatie avem nevoie de diverse constante sau variabile. Constantele si variabilele au diverse tipuri de date. In LabVIEW sunt utilizate atat constante cat si variabile, avand o serie de tipuri de date.

        Tipurile de baza sunt:     Toate tipurile de date enumerate mai sus pot fi utilizate si plasate pe Block Diagram. Fiecare tip de data are o reprezentare grafica sub forma de Icon sau de Terminal . Reprezentarea sub forma de Icon este mai sugestiva insa are o dimensiune mai mare, pe cand reprezentarea sub forma de Terminal este mai restransa si ocupa mai putin loc in cadrul aplicatiei schitate in Block Diagram. In continuare sunt prezentate principalele reprezentari sub forma de Terminal ale diverselor tipuri de date Data type terminals




  • Constante utilizate in LabVIEW

        In majoritatea aplicatiilor LabVIEW sunt utilizate diverse Controale sau functii carora trebuie sa le setam valorile implicite. In aceste cazuri sunt utilizate constante de diverse tipuri.

        Pentru inceput vom utiliza cele mai simple constante, si anume constante de tip string sau numeric. Urmatoarele tipuri de date vor fi studiate mai tarziu pe masura ce se vor introduce notiuni noi de tipul Array, Cluster etc.

  • Constante de tip "String"

        Tipul de date String este des utilizat in aplicatiile LabVIEW atat pentru a afisa diverse mesaje pe parcursul aplicatiei cat si pentru a codifica diverse structuri de date in format text.
        Prima aplicatie realizata va scrie textul "Bine ati venit!" intr-un Front Panel de genul celui de jos.



        Se va deschide un Blank VI. Cu click dreapta pe Front Panel, aleg String & Pats apoi String Indicator, se va plasa un indicator de tip text pe Front Panel. Din Meniul principal de pe Front Panel aleg File => Save si salvez cu numele prima_aplicatie . Tot din Meniul principal de pe Front Panel aleg Windows apoi Show Block Diagram. Se va deschide astfel Block Diagram-ul corespunzator Front Panel-ului creat. Pe Block Diagram va exista deja un Terminal de tip string corespunzator indicatorului plasat pe Front Panel. Cu click dreapta pe Block Diagram aleg String apoi String Constant, plasez astfel un terminal de tip Constant String. Din Meniul principal de pe Front Panel aleg View apoi Tools Palette, pentru a afisa fereastra Tools Palette. Din Tools Palette selectez Connect Wire. Cu unealta Connect Wire selectata, putem conecta terminalul de tip Constant String cu Terminal de tip string. Din Tools Palette se selecteaza Operate Value si se modifica valoarea terminalul de tip Constant String in "Bine ati Venit". In acest moment Block Diagram arata astfel:



        Cu click dreapta pe Terminal de tip string aleg View as Icon , obtinem:



        Vom reveni in fereastra Front Panel si vom apasa butonul incercuit mai jos pentru a rula aplicatia:



        In urma rularii aplicatiei obtinem:



        In aplicatia const_string_v1 , vom folosi in continuare elemente de decor si elemente de tip text pentru a introduce elemente de decor si texte explicative despre aplicatie. Pentru a scrie diverse texte pe Front Panel se va folosi Edit Text din Tools iar pentru elemente decorative vom folosi Click dreapta pe Front Panel si se alege Decorations. Vom obtine un Front Panel mai prietenos de genul:



  • Constante de tip "Numere intregi"

        Tipul de date Numeric Este foarte des utilizat in aplicatiile LabView. Vom realiza o aplicatie similara cu aplicatiile anterioare numai ca de data aceasta vom afisa o constanta numerica in momentul in care este rulata aplicatia. Sa afisam deci valoarea 789 in momentul rularii aplicatiei. Pentru aceasta vom plasa pe Front Panel un Numeric Indicator iar pe Block Diagram vom plasa o constanta de tip Numeric Constant pe care o legam la Terminalul de tip Numeric aplicatia const_num_v1 :



        Dupa cum se vede pentru Terminalul de tip Numeric am ales tipul I16 astfel: Click dreapta -- Properties --Data Type -I16

        Rulam aplicatia si obtinem:



        Constantele numerice sunt foarte des utilizate pentru a seta o serie de parametri pentru diverse functii si controale utilizate in aplicatiile LabView. Sa presupunem ca vrem sa realizam aplicatia const_num_v2 in care afisam doua texte pe ecran dar la interval de 500 ms. Va trebui sa folosim deci un element caruia sa-i putem seta parametrul delay la 500. Vom crea deci un Front Panel asemanator cu:



        Pe Block Diagram-ul vom plasa o structura secventiala de tipul: Stacked Sequence Structure in care vom plasa un obiect de tip Timing -- Wait(ms). Acestui obiect trebuie sa-i setam parametrul "milisecond to wait" la 500. Vom plasa deci o constanta de tip intreg pe care o setam la 500 si o conectam la obiectul Timing asemanator cu diagrama de jos:



  • Constante de tip "Numere reale"

        Tipul de date Numere reale pot fi reprezentate in precizie simpla (Single) in dubla precizie (Double) sau in mod extins (Extendid). Vom alege reprezentarea Double pentru a afisa constanta pi
        Aplicatia este foarte asemanatoare cu aplicatia pentru afisarea unei constante de tip intreg, cu deosebirea ca vom alege -- Properties --Data Type -DBL atat pentru constanta de tip numeric cat si pentru Terminalul de tip numeric conform Block Diagram-ei de jos.



        Dupa rularea aplicatiei Front Panel-ul arata astfel:



  • Variabile utilizate in labVIEW

        Spre deosebire de constante, variabilele isi schima valoare pe parcursul rularii programelor. Pentru a defini o variabila in LabVIEW trebuie sa plasam un Control pe Front Panel. Tipul Control-ului determina tipul variabilei. In cazul in care nu vrem sa se vada Controlul pe Front Panel, el fiind folosit exclusiv drept variabila, se alege optiunea Hide Control din Block Diagram.

  • Variabile de tip "String"

        Vom realiza o aplicatie numita var_string_v0 care foloseste un Control pentru introducerea unui text si un Control pentru afisarea acestuia.



        Diagrama bloc fiind extrem de simpla:



  • Variabile de tip "Numeric"

        Vom realiza o aplicatie numita var_num_v0 care foloseste un Control pentru introducerea unui variabile numerice si un Control pentru afisarea acestei valori.



        Diagrama bloc fiind extrem de simpla si se poate vedea mai jos:



        Rularea se poate face simplu sau Continuously . In primul caz dupa fiecare modificare a Controlului de introducere trebuie rulata aplicaria. In cel de-al doilea caz orice modificare se va vedea in Controlul pentru afisare.

        Vom realiza crea o noua aplicatie ceva mai spectaculoasa numita var_num_v1 care se bazeaza pe aplicatia anterioara numai ca vom folosi un Knob prin intermediul caruia vom introduce valoarea variabilei numerice.



        

        Putem dezvolta in continuare aplicatia realizand noua aplicatie numita var_num_v2 in care si afisarea variabilei se va face prin intermediul unui Orizontal Poiner Slide obtinand:



        In cazul rularii continue, ar fi interesanta afisarea valorilor intr-un grafic de forma:



        O simpla inlocuire a Orizontal Poiner Slide cu Waveform Chart nu rezolva complet problema pentru ca va trebui introdusa o intarziere in caz contrar pe grafic sunt afisate putine puncte. Rezulta deci o noua aplicatie numita var_num_v3 carei diagrama bloc o puteti vedea mai jos.


  • Variabile locale

        De multe ori avem nevoie sa utilizam in multe locuri aceeasi variabila. Pentru a nu supraincarca diagrama bloc cu linii de legatura, se poate defini o variabila locala care va putea fi plasata in toate locurile in care avem nevoie de ea. Plasarea variabilei se face alegand din grupul: Functions => Programming->Structures->Local-Variable. Dupa plasarea ei, cu click dreapta pe variabila => Select Item, putem alege controlul atasat acesti variabile.
        Sa presupunem ca dorim sa realizam aplicatia var_num_v4 , in care valoarea de intrare Ui vrem sa o afisam in cele trei indicatoare. Pentru a folosi variabila Ui alegem: Functions => Programming->Structures->Local-Variable. Cu click dreapta pe simbolul aparut alegem din meniu Select Item->Ui, dupa care din nou cu click dreapta, din meniu alegem Change To Read.



        Se defineste deci variabila locala Ui, dupa care se utilizeaza pentru a afisa valoarea ei in cele trei controale.
        Diagrama bloc ce foloseste aceasta variabila este:"


        

  • Operatii cu variabile de tip string

        Cu variabilele stabilite intr-o aplicatie, se pot realiza diverse operatii in functie de necesitatile aplicatiei. Pentru fiecare operatie exista cate un simbol specific. Toate simbolurile pentru operatii cu variabile de tip string sunt grupate in categoria Programming => String .


        Aceste functii sunt similare cu functiile intalnite in alte medii de programare.
        Functiile referitoare la sirurile de caractere sunt importante atat pentru manipularea textelor cat si pentru a realiza transferuri de date intre aplicatii sau diverse echipamente unde datele sunt codificate utilizand siruri de caractere.

  • Introducerea si afisarea sirurilor de caractere.

        Vom realiza pentru inceput, o aplicatie sir_v0 in care sa va introduce un text utilizand un "String Control" dupa care se va afisa textul utilizand un "String Indicator", controlale incliuse in Controls => Modern => String & Path.



        Pentru introducerea sirului de caractere, s-a utilizat deci un control "String Control" caruia i s-a setat proprietatea "Limit to single line" pentru a nu permite introducerea de mai multe linii in cadrul controlului. Afisarea se face utilizand un control "String Indicator"
        Afisarea se face numai dupa ce se tasteaza "Enter" sau se apasa "Click stanga inafara controlului "String Control".
        Diagrama bloc a acestei aplicati fiind:



        In aceasta aplicatie s-a mai folosit o structura repetitiva "While Loop" pentru a relua executia programului atata timp cat nu se apasa butonul "Stop". In acest caz programul nu mai trebuie lansat repetitiv. E suficienta o simpla lansare programului. Vom utiliza aceasta facilitate in aplicatiile care urmeaza.

        Urmatoarea aplicatie sir_v1 , afiseaza instantaneu caracterele introduse prin simpla setare a proprietatii "Update value while typing" aferenta controlului "String Control" utilizat pentru introducerea textului.
        In aplicatiile urmatoare, proprietatea "Update value while typing" va fi tot timpul setata.

  • Transformarea minusculelor in majuscule

        Vom folosi in continuare functia "To Upper Case" afalta in Programming => String => To Upper Case pentru a realiza aplicatia: sir_v2 in care minusculele unui sir introdus vor fi transformate in majuscule si aploi afisate.



        In diagrama bloc se poate vedea utilizarea functiei:"To Upper Case"



  • Determinarea lungimii unui sir de caractere - String Length

        Determinarea lungimii unui sir de caractere este des utilizata in aplicatiile care contin siruri de caractere. Urmatoarea aplicatie sir_v3 afiseaza in mod continuu lungimea unui sir de caractere introdus.



        In diagrama bloc se poate vedea utilizarea functiilor "To Upper Case" si "String Length":



  • Concatenarea sirurilor - Concatenate Strings

        Functia pentru concatenarea sirurilor - Concatenate Strings este utilizata in aplicatia urmatoare: sir_v4 pentru a lega doua siruri.



        In diagrama bloc se poate vedea utilizarea functiilor "Concatenate Strings" si "String Length":



  • Cautarea unui subsir in cadrul unui sir de caractere

        Functia pentru cautarea unui subsir in cadrul unui sir de caractere "Match Pattern" sta la baza urmatoarei aplicatii: sir_v5



        In diagrama bloc se va utiliza functia "Match Pattern" pentru a cauta un subsir.



        O alta functie utilizata pentru cautarea unui subsir este functia: "Search/Split String" aflata in Programming => String => Aditional String Functions => Search/Split String . Aceasta functie, va fi utilizata in aplicatia: sir_v6 pentru a ne furniza pozitia subsirului cautat.



        Diagrama bloc fiind:



  • Extragerea unui subsir din cadrul unui sir de caractere

        Exista cazuri in care trebuie sa extragem un subsir de anumita dimensiune din cadrul unui sir de caractere incepand cu o anumita pozitie. Functia potrivita pentru acest caz fiind: "String Subset". Urmatoarea aplicatie sir_v7 , foloseste aseasta functie.



        Diagrama bloc fiind:



  • Conversia unui sir de caractere intr-un numar

        Aplicatiile care realizeaza transferuri de date intre aplicatii sau diverse echipamente se bazeaza pe transferul de siruri de caractere care codifica datele. In cazul in care sunt transmise numere sub forma de siruri de caractere, avem nevoie de fuunctii care sa transforme un sir de caractere intr-un numar. Exista o serie de functii care transforma sirurile de caractere in numere in diverse tipuri si diverse formate. Vom utiliza functia:"Decimal String to Number" situata in Programming => String => Srting/Number Conversion => Decimal String to Number in cadrul aplicatiei sir_v8



        Diagrama bloc fiind:



  • Operatii cu variabile numerice

        Cu variabilele stabilite intr-o aplicatie, se pot realiza diverse operatii in functie de necesitatile aplicatiei. Pentru fiecare operatie exista cate un simbol specific. Toate simbolurile pentru operatii sunt grupate in categoria Programming => Numeric .



  • Operatii aritmetice

        Sa realizam o aplicatie op_num_v0 care permite introducerea a doua numere si afiseaza produsul acestora. Front Panel-ul aplicatiei este similar cu:



        Dupa cum se observa in Block Diagram s-a utilizat simbolul Multilpy pentru a inmulti cele doua numere.



  • Functia random

        Vom folosi in continuare generatorul de numere aleatoare pentru a realiza aplicatia urmatoare op_num_v1



        Generatorul de numere aleatoare genereaza un numar aleator intre 0 si 1 la fiecare 250 mS. Pentru a afisa numere intre 0 si 1000 trebuie sa inmultim numarul generat cu 1000 conform schemei:



        Dupa cum se observa, linia care pleaca din generatorul de numere aleatoare este de culoare rosie, semnificand un numar de tip double, pa cand linia ce pleaca din constanta 1000 este albastra, semnificand un numar intreg. Produsul celor doua numere, este un numar de tip double, deci iesirea din multiplicator este de culoare rosie.
        Am putea imbunatati aplicatia si sa creem o noua aplicatie op_num_v2 : in care sa afisam rezultatul si pe un indicator de tip Meter.



        In diagrama bloc s-a mai adaugat o conexiune spre indicatorul de tip Meter.



        Numarul aleator va fi afisat in aplicatia op_num_v3 , folosind un indicator de tip "Slide":



        Diagrama bloc:


        Vom folosi acum indicatorul de tip Waveform Chart in aplicatia op_num_v4



        Sa presupunem ca vrem sa masuram puterea electrica consumata si realizam Front Panel de genul aplicatiei op_num_v5 din imaginea de jos:



        Pentru a afisa puterea trebuie sa inmultim tensiunea si curentul conform diagramei bloc de mai jos.



        Pe indicatorul analogic se afiseaza de obicei valorile exprimate in Kw. Vom realiza aplicatia op_num_v6 in care vom imparti deci valoarea in watt cu 1000 pentru a o putea afisa in Kw, diagrama bloc devenind:


  • Functii matematice

        Functiile matematice sunt grupate in Functions => Mathematics


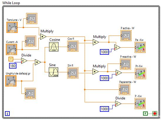
        Vom folosi functia sinus si cosinus din cadrul functiilor Elementary => Trigonometric pentru a calcula puterea activa si reactiva in curent alternativ.
        In curent alternativ lucrurile se complica putin, fiind necesara introducerea unei noi marimi numita defazaj, reprezentand unghiul de defazaj dintre curent si tensiune. Realizam in continuare aplicatia op_num_v7 pentru a simula masurarea energiei active, reactive si aparente.



        In diagrama bloc se observa folosirea functiilor trigonometrice sin si cos.


        Pentru a calcula sinusul si cosinusul defazajului, va trebui sa converim unghiul in radiani si dupa aceea sa calculam sin si cos.

  • Operatii pe biti

        Operatiile la nivel de bit sunt extrem de importante avand in vedere faptul ca acest mediu de programare este potrivit pentru interfatarea cu diverse sisteme tehnologice in care sunt necesare comenzi digitale.

  • Conversia zecimal-binar

        Pentru inceput sa realizam o aplicatie care sa converteasca un numar intreg U8 (unsigned integer 8 biti) in binar.
        Conversia din baza 10 in baza 2 se face prin impartiri repetate la 2 pana se ajunge la catul 0. Resturile rezultate, luate in ordine inversa reprezinta valorile bitilor in binar. Aplicatia op_biti_v1 implementeaza in LabVIEW acest algoritm.



        Dupa cum se poate usor observa in diagrama bloc, conversia se face prin impartiri repetate realizate de functia "Quotient & Remainder" Plasata in grupul: Mathematics => Numeric.



        Resturile au fost afisate in ordine inversa in controale de tip numeric si totodata intr-un control bolean de tip led.
        Resturile calculate desi au valoarea 1 sau 0 ele sunt numere intregi nu booleene. Nu exista functie care sa converteasca un numar intre 0 si 1 intr-o valoare booleana asa ca s-a apelat la un artificiu. S-a utilizat operatorul "Equal" care are la intrare doua valori numerice: constanta 1 si valoarea numerica cuprinsa intre 0 si 1. Iesirea din acest operator este o valoare booleana care a putut fi afisata pe un control bolean de tip led.

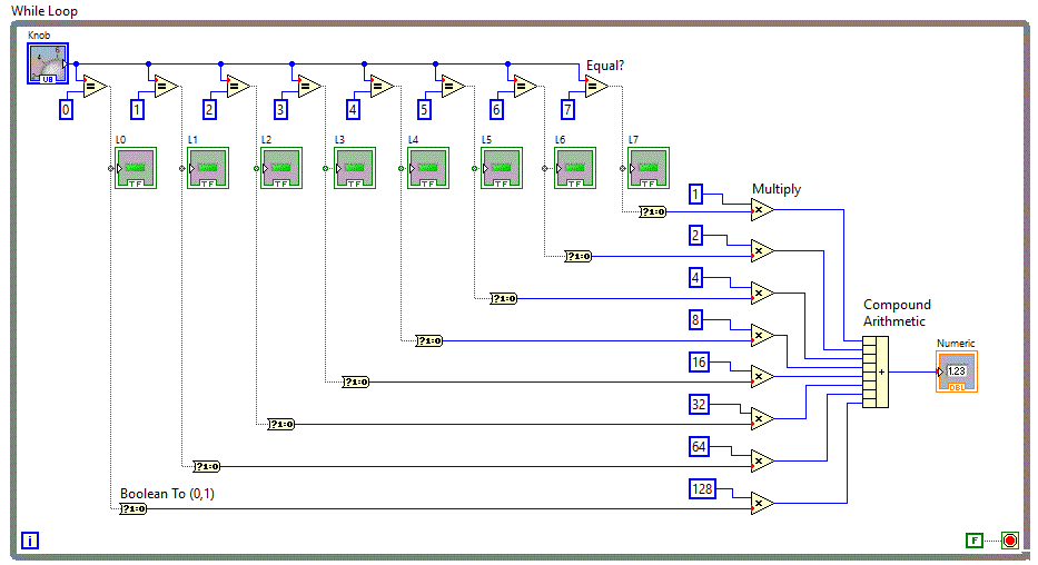
        Vom realiza in continuare o serie de aplicatii in care vom folosi operatii la nivel de biti, in care va trebui sa afisam valorile obtinute sub forma binara. Aplicatia se sus este potrivita pentru acest lucru insa este destul de stufoasa. O rezolvare mai simpla este utilizarea functiei "Number to Boolean Array" gasita in Programming => Boolean care converteste automat un nr intreg intr-un numar binar. Dezavantajul este trebuie introdusa notiunea de tabloun de elemente. Vom lua urmatorul exemplu op_biti_v1_01 ca atare pentru a putea realiza urmatoarele aplicatii si vom reveni cu explicatii in momentul cand vom lucra cu tablouri.



        In diagrama bloc se obserfa folosirea functiei "Number to Boolean Array" din Programming => Boolean si "Reverse 1D Array" din Programming => Array pentru a afisa tabloul in ordine inversa intr-un control de tip "Array"



        In urmatorul exemplu op_biti_v1_02 , se presupune ca avem conectate 8 leduri la portul paralel LPT0 conectat la adresa 888 sau 378H.



        Dupa cum se observa numarul afisat digital prin intermediul ledurilor este trimis si functiei "OutPort" aflata in grupul Connectivity => PortI/O => Out Port.
        Ledurile conectate la portul paralel se aprind simultan cu ledurile pozitionate pe panoul frontal.
        Din versiunea LabVIEW 2008, nu se mai ofera suport pentru lucrul cu portul paralel.
        Vom utiliza in schimb modulul de aplicatii Multiio conectat pe USB.




        Pentru a putea utiliza acest modul, avem nevoie de urmatoarele SubVI-uri:
    1. SubVI-ul pentru initializarea portului serial: init_ser .
    2. SubVI-ul pentru inchiderea portului serial: close_ser
    3. SubVI-ul pentru scrierea si citirea unui sir de caractere la portul serial: wr_rd_ser .
    4. In general, pornim de la aplicatia: use_ser.vi .

        In urmatoarea aplicatie op_biti_v1_03 vom folosi modul Multiio, vom afisa o valoare numerica pe ecran si vom aprinde led-urile corespunzatoare in modulul Multiio.


        Pornim de la aplicatia use_ser.vi .
        Realizam urmatoarea diagrama bloc:



        Urmatorul exemplu op_biti_v2 , modifica aplicatia anterioara, introducand un generator de numere aleatoare in vederea aprinderii aleatoare a celor 8 leduri daca aplicatia este rulata continu.



        Numarul aleator are valori intre subunitare deci trebuie inmultit cu 255 pentru a obtine un numar aleator intre 0 si 255. Numarul obtinut este de tip double deci trebuie convertit in U8 prin intrtmediul functiei "Convert to Unsigned Byte Integer" aflata in grupul Programming => Numeric => Conversion.
        In urmatoarea aplicatie vom relua aplicatia op_biti_v2 si vom realiza aplicatia op_biti_v2_01 unde vom folosi si modulul Multiio pentru a aprinde aleator led-uri.
        Diagrama bloc fiind:


        In urmatoarea aplicatie vom relua aplicatia din nou op_biti_v2 si vom realiza aplicatia op_biti_v2_02 unde vom folosi si modulul MyDAQ pentru a aprinde aleator segmentele unui afisor pe 7 segmente.


        Diagrama bloc fiind:


        Pentru a trimite date spre a fi afisate pe iesirile digitale, MyDAQ asteapta aceste valori intr-un array 1D ce contine valori U32.
        In aplicatia op_biti_v2_03 se vor trimite numai anumite valori, si anume valorile corespunzatoare digitilor de la 0-9 pentru a fi afisate pe 7 segmente. Se vor afisa aleator cifrele de la 0-la 9 pe 7 segmente.
        Valorile corespunzatoare digitilor de la 0-9 vor fi pastrate intr-un vector.


        Diagrama bloc fiind:


        In aplicatia op_biti_v2_04 se inlocui afisorul pe 7 segmente cu o matrice de led-uri de 7x5. Din pacate, neavand decat 8 iesiri, nu vom putea comanda decat o singura coloana. Vom trimite deci valori intre 0-si 128.


        Diagrama bloc fiind:



  • Conversia binar - zecimal

         Sa realizam acum aplicatia op_biti_v6 care transforma un numar binar 8 biti intr-un nr numar zecimal. Valorile bitilor sunt introduse prin intermediul unor chei de tipul celor din imaginea urmatoare:



         Conversia s-a realizat prin inmultiri cu ponderile corespunzatoare ale lui 2.



        Valoarea obtinuta este afisata utilizand un control numeric, si trimisa totodata portului paralel in ideea ca exista acolo un afisor pe leduri pentru a putea fi confruntata combinatia ledurilor aprinsa cu cea de pe ecran.

        Diagrama bloc de sus este destul de complicata si vom utiliza pentru urmatoarele aplicatii o diagrama bloc mai simpla op_biti_v6_01 bazata pe utilizarea tablourilor. In aceasta aplicatie, se utilizeaza un tablou de comutatoare si un tablou de leduri iar conversia se realizeaza folosind functia "Boolean Array To Number" aflata in grupul Programming => Numeric => Conversion.



  • Shift-ari

        Una din cele mai utilizate operatii pe biti este operatia de shift-are. Este o operatie care deplaseaza spre stanga sau spre dreapta bitii corespunzatori unui numar. O deplasare spre stanga cu o pozitie, este echivalenta cu o inmultire cu 2 iar o deplasare spre dreapta cu o pozitie este echiovalenta cu o impartire cu 2.
        Urmatoarea aplicatie op_biti_v3 realizeaza shift-area spre stanga cu n pozitii.



        Pentru shift-are stanga s-a folosit functia Programming => Numeric => Data Manipulation => Logical Shift



        Dupa cum se observa in aplicatia anterioara, toti bitii sunt deplasati spre stanga cu o pozitie, iar pe ultima pozitie se pune 0
        Atribuind numarului de biti o valoare negativa, se realizeaza shift-are dreapta.

  • Rotatii

        Urmatoarea aplicatie op_biti_v4 realizeaza o rotire dreapta.



        Se utilizeaza functia pentru rotire dreapta cu carry "Rotate Right With Carry" aflata tot in grupul Programming => Numeric => Data Manipulation.



         Pornind de la aplicatia anterioara se realizeaza rmatoarea aplicatie op_biti_v5 si se realizeaza o rotire spre stanga prin carry utilizand de data aceasta "Rotate Left With Carry"



  • Functii logice

        Bazandu-ne pe versiunea simplificata de conversie din binar in zecimal, sa realizam aplicatia urmatoare op_biti_v7 pentru a utiliza functia logica AND.



        Functia logica AND se gaseste in grupul Programming => Boolean



        Dupa ce s-au convertit in zecimal cele doua numere (A, B), asupra lor s-a aplicat functia AND. Rezultatul a fost afisat sub forma zecimala cat si binar sub forma de leduri. Pentru o corecta conversie, dupa realizarea functiei logice SAU, s-a convertit numarul zecimal obtinut int-un numar intreg fara semn pe 8 biti. Functia AND este folosita deseori pentru validarea anumitor biti. Se construieste o masca de biti (operandul B) si se seteaza cu 1 pozitiile care trebuiesc validate din operandul A. Dupa aplicarea functiei AND, la iesire, apar numai bitii validati prin masca (operandul B). In exemplul de sus tori bitii operandului B au fost setati la 1 deci in rezultatul final vor fi validati toti bitii operandului A.

        In cazul in care se doreste setarea la 1 a anumitor biti din operandul A, se foloseste functia logica OR, operatie exemplificata in aplicatia op_biti_v8 .



        Functia logica OR se gaseste in grupul Programming => Boolean



        Dupa aplicarea functiei OR, la iesire, sun setati toti bitii corespunzatori operandului B.

        In cazul in care se doreste schimbarea setarii anumitor biti din operandul A, se foloseste functia logica XOR, operatie exemplificata in aplicatia op_biti_v9 .



        Functia logica XOR se gaseste in grupul Programming => Boolean



        Dupa aplicarea functiei XOR, la iesire, sun inversati toti bitii corespunzatori operandului B.

  • Operatii relationale

        De multe ori avem nevoie sa comparam doua marimi intre ele. Se cunosc o serie de opreatori care ne permit ca comparam doua marimi, cum ar fi:

    OperatorSemnificatie
    >Mai mare
    <Mai mic
    >=Mai mare sau egal
    <=Mai mic sau egal
    ==Egal
    !=Diferit


        O instructiune cu doi operanzi si un operator relational intre ei se numeste expresie relationala. Rezultatul unei expresii relationale este o valoare bool-eana care poate lua deci doua valori: true sau false

        In LabVIEW exista o serie de functii grupate in Programming => Comparison care pot fi folosite in expresii relationale.



  • Comparatorul egal

        Utilizand operatii relationale, sa realizam o aplicatie op_rel_v1 in care avand un control numeric si un control boolean de tip led, sa activam ledul cand controlul numeric selecteaza un numar 7.



        Se va folosi operatorul relational "Equal".



        Sa extindem aplicatia anterioara obtinand op_rel_v2 in care avem 10 leduri care se vor aprinde in concordanta cu numarul selectat de controlul numeric.



        Vom folosi deci 10 operatori relationali de egalitate.



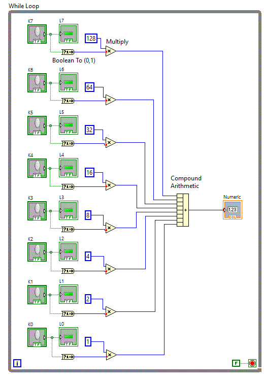
        Pentru a afisa valoarea in zecimal trebuie sa transformam numarul in binar obtinut intr-un numar zecimal, inmultind fiecare bit cu 2 la puterea corespunzatoare rangului bitului. Sa realizam deci o aplicatie op_rel_v3 in care se activeaza ledul corespunzator numaruli intre 0-7 selectat de la controlul numeric. Avand in vedere ca sunt 8 biti corespunzatori celor 8 leduri, sa transformam combinatia de biti intr-un numar zecimal.



        Numarul in zecimal se obtine prin insumarea puterilor corespunzatoare ale lui 2.



        Pentru a putea inmulti valoarea booleana a bitului cu puterilor corespunzatoare ale lui 2 trebuie utilizata functia :Boolean To (0,1) pentru a converti valoarea booleana intr-o valoare zecimala.

  • Alti operatori

        Vom folosi in continuare operatorul relational "Greater Or Equal" pentru a activa un led pentru orce valoare mai mare sau egala cu 7 de exemplu op_rel_v4 .



        Ledul va fi deci activat pentru orce valoare > sau = cu 7



        Bazandu-ne pe aplicatia anterioara si folosind 10 leduri, obtinem aplicatia op_rel_v5

        



        In diagrama bloc vor fi folosite desigur 10 operatori relationali de tipul "Greater Or Equal"

        



        Vom relua aplicatia anterioara realizand aplicatia op_rel_v6 in care vom folosi numai 8 leduri si vom converti combinatia de biti intr-un nr U8 pentru a putea fi afisat sub forma zecimala si trimis totodata la portul paralel pentru a aprinde combinatia de leduir similara cu cea afisata pe ecran.



        Diagrama logica fiind:



  • Operatii secventiale

        De multe ori in aplicatii e nevoie de a realizam secvential niste operatii. De altfel am realizat deja in aplicatia const_num_v2 , o astfel de structura secventiala in care am fortat dupa afisarea primului text, o intarziere de 500 ms dupa care am afisat textul urmator.
        Pe diagrama bloc s-a plasat o structura secventiala de tipul:Stacked Sequence Structure sau Flat Sequence in care am utilizat un obiect de tip Timing -- Wait(ms).



        In cazul de sus s-a facut o singura secventiere in care am plasat timer-ul. Structura secventiala permite adaugarea de noi secvente utilizand click dreapta pe structura si alegand "Add Frame After" sau "Add Frame Before". Sa realizam o aplicatie op_num_v8 in care vrem sa afisam secvential trei valori pe un indicator de tip "Meter" la intervale de 500 ms.

    . Se va utiliza deci o structura secventiala de tipul: Stacked Sequence Structure sau Flat Sequence cu 7 secvente.


        Pentru realizarea aplicatiei, a fost absolut necesara introducerea variabilei locale care poarta numele controlului atasat, adica "Meter".
         Mai jos sunt prezentate detaliat desi pe diagrama bloc ele sunt suprapuse.