Crearea si utilizarea fisierelor text


    LabVIEW dispune de o serie de functii care se refera la utilizarea fisierelor text.
    Functiile referitoare la utilizarea fisierelor sunt grupate in Functions => Programming => File I/O.

  • Citirea unui fisier text

        Pentru citirea datelor aflate intr-un fisier text va trebui sa utilizam un control care sa permita localizarea fisierului dupa care sa utilizam o functie pentru citirea dintr-un fisier text. Textul citit va fi afisat intr-un control de tip text. Vezi aplicatia

        Urmatoaea aplicatie fisiere_v0 .


        Dupa cum se observa pe panoul frontal, pentru selectarea fisierului, s-a plasat un control de tip "Path" dispus in grupul Controls => Modern => String & Pats => File Path Control


        Pentru citirea datelor aflate intr-un fisier se va folosi functia "Read from Text File" aflata in Functions => Programming => File I/O => Read from Text File.
        Este important ca dupa citirea unui text, acesta sa fie prelucrat. In cazul in care fisierul text contine informatii dispuse in mai multe randuri si fiecare rand cantine mai multe campuri, este important ca textul sa fie trecut intr-un tablou.
        Urmatoarea aplicatie fisiere_v1 stocheaza fiecare rand din text intr-un vector de tip text.


        Pentru a separa fiecare rand din textul citit si pentru a-l memora intr-un vector se vor folosi functii pentru siruri de caractere.


        In cazul in care fiecare rand text contine mai multe campuri de informatie, vom utiliza o matrice pentru stocarea datelor citite din fisier. fisiere_v2


        Identificarea fiecarui canmp se face cautand caracterul "Tab" care delimiteaza campurile.


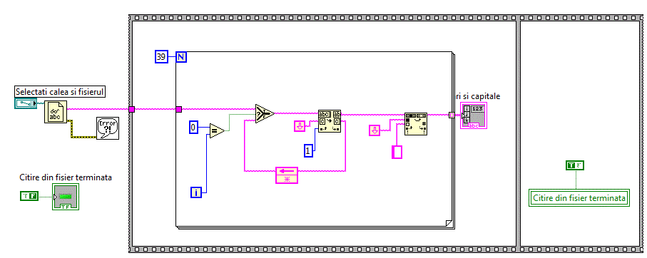
        In aplicatiile anterioare, am presupus cunoscut numarul de linii din fisier. In practica acest numar trebuie determinat inainte de citirea datelor din fisier. Urmatoarea aplicatie fisiere_v3 determina numarul de linii dintr-un fisier text.


        Diagrama bloc fiind:



  • Scrierea intr-un fisier text

        Pentru scrierea datelor aflate intr-un fisier text va trebui sa utilizam un control care sa permita localizarea fisierului dupa care sa utilizam o functie pentru scrierea intr-un fisier text. Textul scris va fi preluat dintr-un control de tip text. Vezi aplicatia

        Urmatoaea aplicatie fisiere_v5 .


        Diagrama bloc fiind:



        Urmatoarea aplicatie preia textul dintr-un tablou. fisiere_v6 .


        Diagrama bloc fiind:



        Aplicatie preia textul din tablou dar nu respecta campurile. Urmatoarea aplicatie fisiere_v7 , corecteaza deficienta, tinand cont de campurile din tablou.