|
|
|
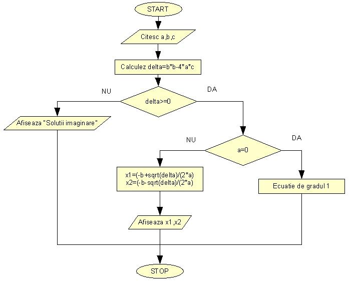
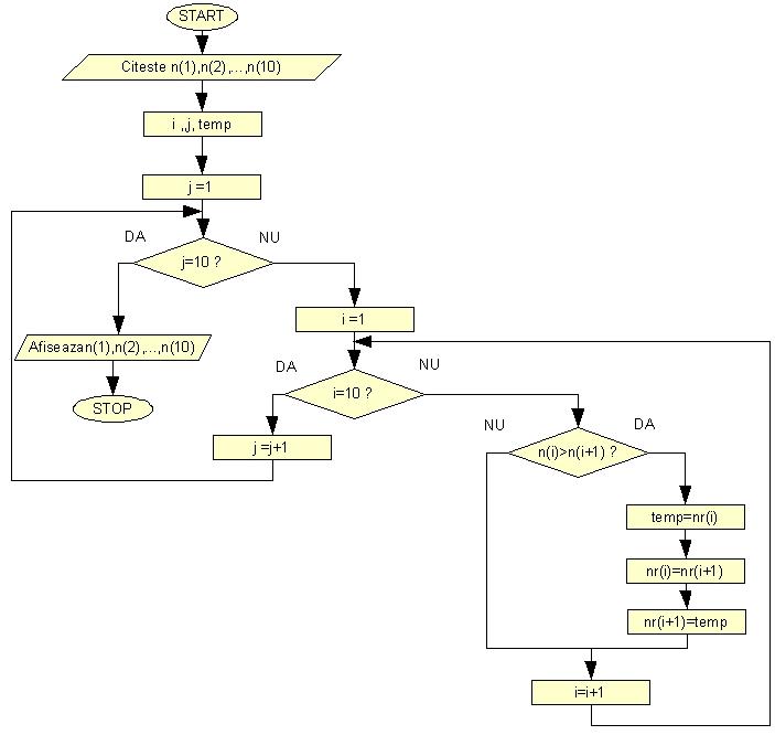
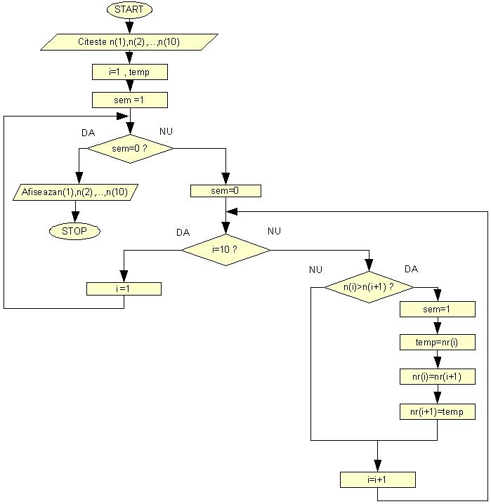
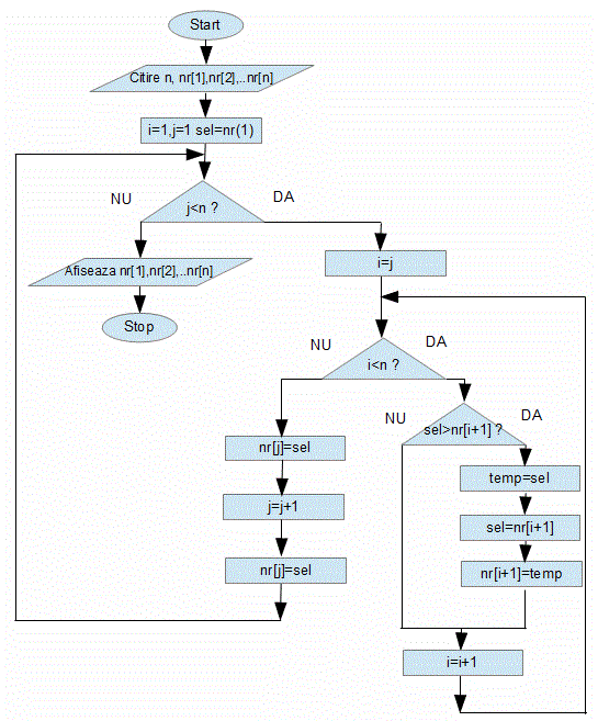
Elementele unei scheme logice:
|
| Operator | Semnificatie | > | Mai mare | < | Mai mic | >= | Mai mare sau egal | <= | Mai mic sau egal | == | Egal | != | Diferit |
// Program scris in C++ Visual Studio 2005 de tipul:CLR console application
// Expresii relationale
#include "stdafx.h"
#include < iostream >
using namespace std;
int main()
{
double a,b;
cout << "\n\tIntroduceti o valoare pentru numarul a : ";
cin >> a ;
cin.ignore();
cout << "\n\tIntroduceti o valoare pentru numarul b : ";
cin >> b;
cin.ignore();
cout <<"\n\n\tOperatia : a > b are ca rzultat: " << (a>b);
cout <<"\n\tOperatia : a >= b are ca rezultat: " << (a>=b);
cout <<"\n\tOperatia : a == b are ca rezultat: " << (a==b);
cout <<"\n\tOperatia : a != b are ca rezultat: " << (a!=b);
cout <<"\n\tOperatia : a <= b are ca rezultat: " << (a<=b);
cout <<"\n\tOperatia : a < b are ca rezultat: " << (a < b);
cin.get();
return 0;
}
|



















